HOME-Au
HOME-Au
24h
24h
USA
USA
GOP
GOP
Phim Bộ
Phim Bộ
Videoauto
VIDEO-Au
Donation
Donation
News Book
News Book
News 50
News 50
worldautoscroll
WORLD-Au
Breaking
Breaking
 

Go Back   VietBF > Other > Computer News|Tin Vi Tính


Reply
Thread Tools
 
 
  #1  
Old  Default Những lỗi thường gặp khi dân a-ma-tơ tự sửa hệ thống điện trong nhà
Hãy ghi nhớ và thực hiện đúng những quy tắc an toàn điện này, rất có thể một ngày nào đó chúng sẽ giúp bạn bảo vệ được túi tiền và cả tính mạng đấy!

Trong cuộc sống, dù bạn giàu hay chưa giàu thì việc cố gắng tiết kiệm luôn là điều đúng đắn. Có nhiều lý do khiến không ít người muốn tự mình sửa chữa hoặc hiện đại hóa hệ thống điện trong nhà, nhưng một trong những mục đích chính là để đỡ tốn tiền gọi thợ.

Nếu bạn không có một lượng kinh nghiệm và vốn kiến thức nhất định thì hành động như vậy chẳng những không giúp tiết kiệm được mấy tiền mà thậm chí còn có thể dẫn đến hỏng hóc. Có những lỗi dễ dàng được khắc phục, trong khi vài lỗi khác sẽ ngốn của bạn kha khá bởi mọi sai lầm đều phải trả giá bằng tiền mặt!


Trong bài viết này, chúng tôi sẽ mách cho bạn biết về những sai lầm phổ biến nhất của cả người mới bắt đầu lẫn một số người tự cho mình là "chuyên gia". Sau khi nghiên cứu các lỗi được trình bày dưới đây, bạn sẽ biết chính xác làm thế nào để không lặp lại "vết xe đổ" đó.

Các lỗi thường gặp khi đi dây điện

Chú ý! Nếu bạn không có kiến thức lý thuyết và kinh nghiệm thực hành thì tốt nhất là hãy giao phó công việc cho các chuyên gia (thợ), và sử dụng kiến thức trong bài này như một tài liệu tham khảo để kiểm tra công việc của người thợ.

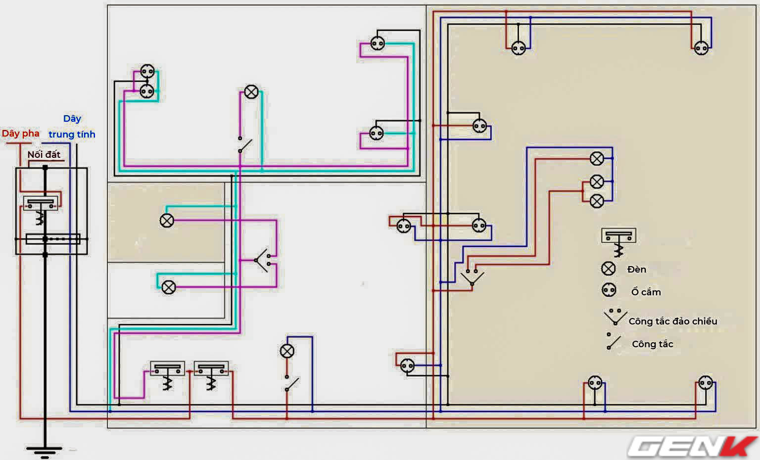
Không lập sơ đồ đường điện chi tiết

Đây là sai lầm lớn nhất, hay gặp phải nhất khi xây dựng hoặc sửa chữa nhà cửa, đặc biệt là từ khoảng chục năm trở về trước. Ngày nay, nhiều người đã rút được kinh nghiệm là trước khi bắt đầu sửa chữa hoặc lắp đặt hệ thống dây điện mới thì cần lên một kế hoạch chi tiết và vẽ sơ đồ chính xác. Những lời bào chữa theo kiểu "Tôi sẽ nhớ mọi thứ" không bao giờ là phù hợp trong trường hợp này. Một bản vẽ chi tiết được dựng lên sẽ giúp bạn rất nhiều trong tương lai khi muốn sửa chữa, nâng cấp một cách an toàn, và quan trọng nhất là không để xảy ra nguy cơ làm hỏng các dây chìm, ví dụ như khi bạn muốn khoan tường để lắp kệ, lắp thêm ổ cắm, v.v.


Ngoài ra, việc lập một sơ đồ và lên kế hoạch như vậy cho phép bạn tính toán chính xác sẽ cần bao nhiêu ổ cắm, công tắc, hộp lắp đặt và dây điện. Điều này có nghĩa là bạn sẽ không bị mua quá nhiều, và nhờ đó mà tiết kiệm được tiền.

Sử dụng dây có tiết diện không đủ


Hãy nhớ lại kiến thức vật lý phổ thông: Tải tiêu thụ càng lớn thì yêu cầu tiết diện của dây dẫn cũng càng lớn. Vì vậy, nếu bạn định dùng dây điện có tiết diện lõi 1,5 mm2 cho hệ thống đèn chiếu sáng thì đối với ổ cắm sẽ cần dùng loại dây điện có tiết diện 2,5 mm2.

Dùng dây nhôm


Đừng quên rằng: không có chỗ cho dây điện lõi nhôm trong nhà. Vì vậy, nếu bạn đang lắp đặt hệ thống dây điện mới, hãy chỉ sử dụng dây đồng. Trong trường hợp bạn đang nâng cấp hệ thống điện cũ và không thể loại bỏ hoàn toàn dây nhôm (nếu có) thì đừng cố gắng thực hiện thao tác xoắn dây đồng và dây nhôm như thông thường bởi 2 lý do:

1. Điện trở suất của dây nhôm và dây đồng khác nhau.

2. Dây nhôm rất dễ bị oxi hóa do không khí, bề mặt của dây nhôm hình thành một lớp oxit sẽ làm tăng điện trở tiếp xúc của điểm tiếp xúc giữa dây nhôm và dây đồng. Khi dòng điện đi qua điểm tiếp xúc này, nhiệt sẽ tăng lên tại điểm nối và có thể gây ra hỏa hoạn.

Phân tách đường điện không hợp lý

Để kết nối các thiết bị tiêu thụ điện công suất lớn, ví dụ, ấm siêu tốc, bếp từ hoặc lò nướng điện thì tốt nhất là dành cho chúng một đường cấp điện riêng từ cầu dao (hoặc điện nguồn) tổng.


Nếu bạn vẫn quyết định sử dụng những gì có sẵn, ví dụ loại dây tiết diện 1,5 mm2 làm dây ổ cắm, thì trong trường hợp tải nặng, dây điện sẽ bắt đầu nóng lên. Khi lớp vỏ cách điện bị chảy sẽ xảy ra đoản mạch và có thể dẫn đến cháy.

Không sử dụng đầu nối

Một sai lầm khác là lạm dụng cách xoắn để nối dây thay vì dùng các phương pháp theo quy định. Cách nối dây đáng tin cậy nhất là kết hợp xoắn + hàn và kìm bấm đầu cốt.

Cá nhân tôi vẫn thích sử dụng phương pháp nối bằng đầu cốt vì tôi cho rằng cách này đáng tin cậy và dễ thực hiện hơn.


Nếu hộp đấu dây để mở thì các đường dây phục vụ chiếu sáng có thể được kết nối dễ dàng bằng những khối nối dây nhanh WAGO.

Đi dây chéo


Một số "chuyên gia vườn" hoặc những người muốn tiết kiệm nhiều tiền có thể muốn đặt dây theo đường chéo. Thế nhưng, hãy nhớ rằng việc này hoàn toàn bị nghiêm cấm. Dây điện phải được đặt theo chiều ngang từ hộp nối đi ra, theo chiều dọc đến ổ cắm và công tắc.

Để dây trung tính đi qua công tắc

Đây là sai lầm chết người! Trong trường hợp dây trung tính (N) đi qua công tắc thì khi bạn làm việc đơn giản mà không ngắt cầu dao vì lười hoặc chủ quan (ví dụ, thay bóng đèn) thì bạn sẽ có nguy cơ bị điện giật. Vì vậy, nguyên tắc là chỉ cho dây pha (L) đi qua công tắc.

Dùng ổ cắm trong phòng ẩm ướt

Nếu bạn lắp đặt những loại ổ cắm thông thường trong phòng tắm thì khả năng cao là sau một thời gian chúng sẽ phát ra tia lửa. Điều này có thể khiến cho những thiết bị bảo vệ như áp tô mát hoặc cầu dao chống giật tự nhảy.

Do vậy, trong các phòng có độ ẩm cao thì các ổ cắm cũng phải là loại chống thấm đặc biệt.

Không phân chia hệ thống dây điện thành các nhóm

"Tại sao lại phải chia dây thành các nhóm? Tôi chỉ cần đặt một cầu dao tổng và thế là xong".

Suy nghĩ này thực sự rất tào lao, và có lúc nó sẽ khiến bạn phải hối hận. Nếu bạn đang làm hệ thống dây từ đầu thì đừng bao giờ tiết kiệm tiền với hộp điện tổng.


Ít nhất thì bạn cũng cần phải tách dây thành nhóm chiếu sáng và nhóm ổ cắm riêng. Khi cần thay ổ cắm thì bạn sẽ cảm ơn chính bản thân mình vì không cần phải cầm đèn pin hoặc làm mọi thứ trong bóng tối.

Tiết kiệm tiền mua cầu dao

Đừng chọn mua cầu dao (áp tô mát) theo tiêu chí: "cứ rẻ hơn thì ta lấy". Tốt hơn hết, hãy chọn cầu dao từ một nhà sản xuất đáng tin cậy và mua ở đại lý có uy tín. Với vấn đề an toàn thì đừng có bao giờ tiếc tiền.

Kết luận

Trên đây là tất cả những gì tôi muốn nói với các bạn về những lỗi thường gặp nhất khi làm việc với hệ thống dây điện. Hãy ghi nhớ chúng và thực hiện đúng, rất có thể một ngày nào đó chúng sẽ giúp bạn bảo vệ được túi tiền và cả tính mạng đấy!
Dịch trang: EnglishEnglish DeutschDeutsch FrançaisFrançais EspañolEspañol ItalianoItaliano PortuguêsPortuguês
NorskNorsk NederlandsNederlands DanskDansk SuomiSuomi PolskiPolski ČeštinaČeština РусскийРусский
日本語日本語 한국어한국어 中文(简体)中文(简体) 中文(繁體)中文(繁體) MagyarMagyar TürkçeTürkçe
العربيةالعربية ไทยไทย LatinaLatina हिन्दीहिन्दी Bahasa IndonesiaBahasa Indonesia Bahasa MelayuBahasa Melayu
VIETBF Hybrid Community Content Hub

HOT NEWS 24h

HOT 3 Days

NEWS 3 Days

HOT 7 Days

NEWS 7 Days

HOME

Breaking News

VietOversea

World News

Business News

Car News

Computer News

Game News

USA News

Mobile News

Music News

Movies News

History

Thơ Ca

Sport News

Stranger Stories

Comedy Stories

Cooking Chat

Nice Pictures

Fashion

School

Travelling

Funny Videos

Canada Tin Hay

USA Tin Hay

VietBF Homepage Autoscroll

VietBF Video Autoscroll Portal

Video Classic Master

iPad News Portal

VietBF iPad Music Portal

Tin nóng nhất 50h qua

Phim Bộ Online

Phim Bộ



TinNhanh247
R9 Tuyệt Đỉnh Tôn Sư
Release: 12-09-2021
Reputation: 14061


Profile:
Join Date: Oct 2014
Posts: 38,886
Last Update: None Rating: None
Attached Thumbnails
Click image for larger version

Name:	519.1.jpg
Views:	0
Size:	138.9 KB
ID:	1944396   Click image for larger version

Name:	519.2.jpg
Views:	0
Size:	141.1 KB
ID:	1944397   Click image for larger version

Name:	519.3.jpg
Views:	0
Size:	78.9 KB
ID:	1944398  

Click image for larger version

Name:	519.4.jpg
Views:	0
Size:	79.4 KB
ID:	1944399   Click image for larger version

Name:	519.5.jpg
Views:	0
Size:	133.6 KB
ID:	1944400   Click image for larger version

Name:	519.6.jpg
Views:	0
Size:	272.1 KB
ID:	1944401  

Click image for larger version

Name:	519.7.jpg
Views:	0
Size:	116.3 KB
ID:	1944402   Click image for larger version

Name:	519.8.jpg
Views:	0
Size:	404.7 KB
ID:	1944403  
TinNhanh247_is_offline
Thanks: 16
Thanked 1,800 Times in 1,638 Posts
Mentioned: 3 Post(s)
Tagged: 0 Thread(s)
Quoted: 11 Post(s)
Rep Power: 50
TinNhanh247 Reputation Uy Tín Level 6
TinNhanh247 Reputation Uy Tín Level 6TinNhanh247 Reputation Uy Tín Level 6TinNhanh247 Reputation Uy Tín Level 6TinNhanh247 Reputation Uy Tín Level 6TinNhanh247 Reputation Uy Tín Level 6TinNhanh247 Reputation Uy Tín Level 6TinNhanh247 Reputation Uy Tín Level 6TinNhanh247 Reputation Uy Tín Level 6TinNhanh247 Reputation Uy Tín Level 6TinNhanh247 Reputation Uy Tín Level 6TinNhanh247 Reputation Uy Tín Level 6TinNhanh247 Reputation Uy Tín Level 6TinNhanh247 Reputation Uy Tín Level 6TinNhanh247 Reputation Uy Tín Level 6TinNhanh247 Reputation Uy Tín Level 6TinNhanh247 Reputation Uy Tín Level 6TinNhanh247 Reputation Uy Tín Level 6
Dịch trang: EnglishEnglish DeutschDeutsch FrançaisFrançais EspañolEspañol ItalianoItaliano PortuguêsPortuguês
NorskNorsk NederlandsNederlands DanskDansk SuomiSuomi PolskiPolski ČeštinaČeština РусскийРусский
日本語日本語 한국어한국어 中文(简体)中文(简体) 中文(繁體)中文(繁體) MagyarMagyar TürkçeTürkçe
العربيةالعربية ไทยไทย LatinaLatina हिन्दीहिन्दी Bahasa IndonesiaBahasa Indonesia Bahasa MelayuBahasa Melayu
Reply

User Tag List



 

iPad Videos Portal Autoscroll

VietBF Music Portal Autoscroll

iPad News Portal Autoscroll

VietBF Homepage Autoscroll

VietBF Video Autoscroll Portal

USA News Autoscroll Portall

VietBF WORLD Autoscroll Portal

Home Classic

Super Widescreen

iPad World Portal Autoscroll

iPad USA Portal Autoscroll

Phim Bộ Online
Lên đầu Xuống dưới Lên 3000px Xuống 3000px

Tin nóng nhất 24h qua

Tin nóng nhất 3 ngày qua

Tin nóng nhất 7 ngày qua

Tin nóng nhất 30 ngày qua

Albums

Total Videos Online

Tranh luận sôi nổi nhất 7 ngày qua

Tranh luận sôi nổi nhất 14 ngày qua

Tranh luận sôi nổi nhất 30 ngày qua

10.000 Tin mới nhất

Tin tức Hoa Kỳ

Tin tức Công nghệ
Lên đầu Xuống dưới Lên 3000px Xuống 3000px

Super News

School Cooking Traveling Portal

Enter Portal

Series Shows and Movies Online

Home Classic Master Page

Donation Ủng hộ $3 cho VietBF
Lên đầu Xuống dưới Lên 3000px Xuống 3000px
Diễn Đàn Người Việt Hải Ngoại. Tự do ngôn luận, an toàn và uy tín. Vì một tương lai tươi đẹp cho các thế hệ Việt Nam hãy ghé thăm chúng tôi, hãy tâm sự với chúng tôi mỗi ngày, mỗi giờ và mỗi giây phút có thể. VietBF.Com Xin cám ơn các bạn, chúc tất cả các bạn vui vẻ và gặp nhiều may mắn.
Welcome to Vietnamese American Community, Vietnamese European, Canadian, Australian Forum, Vietnamese Overseas Forum. Freedom of speech, safety and prestige. For a beautiful future for Vietnamese generations, please visit us, talk to us every day, every hour and every moment possible. VietBF.Com Thank you all and good luck.

Lên đầu Xuống dưới Lên 3000px Xuống 3000px

All times are GMT. The time now is 00:44.
VietBF - Vietnamese Best Forum Copyright ©2005 - 2026
User Alert System provided by Advanced User Tagging (Pro) - vBulletin Mods & Addons Copyright © 2026 DragonByte Technologies Ltd.
Log Out Unregistered

Page generated in 0.10105 seconds with 15 queries